※【PR】この記事には広告を含む場合があります。
この記事でわかること
✓ ネタバレを含む、小説『模倣犯』の始まりから結末までの詳細なあらすじ
✓ 主な登場人物の紹介と、映画・ドラマ版のキャスト情報
✓ 原作と映像作品(映画・ドラマ)の結末や設定の違いと、それぞれの評判
✓ 作品が投げかける「悪とは何か」というテーマや社会的なメッセージ
宮部みゆきの不朽の名作『模倣犯』。累計420万部を超えるこの大作が、ただのミステリー小説ではないことをご存知でしょうか。
日本中を震撼させた劇場型犯罪の巧妙な手口と、読者の予想を裏切る衝撃の結末。
なぜ映画版は「ひどい」とまで酷評され、原作者を沈黙させたのか。そしてこの物語が、私たちの社会に突きつける「悪」の正体とは一体何なのでしょうか。

この記事では、『模倣犯』のあらすじを完全ネタバレで徹底解説します。
登場人物から映像作品との違い、そして心に深く突き刺さるテーマまで、この長大な物語の深淵を一緒に覗いていきましょう。
宮部みゆき『模倣犯』のあらすじを徹底解説

まずは物語の全体像を掴むために、基本的な情報から順に解説していきます。本記事の大まかな流れは以下のとおりです。
- 『模倣犯』とは?作品の基本情報
- 小説版のあらすじ【ネタバレなし】
- 主な登場人物と相関図【キャスト情報も網羅】
- 結末まで完全あらすじ【ネタバレあり】
- 『模倣犯』はどこで読める?観られる?
『模倣犯』とは?作品の基本情報
『模倣犯』は、人気作家である宮部みゆきさんが手掛けた長編ミステリー小説です。
2001年に刊行されて以来、累計発行部数は420万部を超えました。今なお多くの読者に愛され続けている不朽の名作といえるでしょう。
数々の文学賞受賞とメディア展開
本作は第55回毎日出版文化賞特別賞を受賞するなど、文学的にも高く評価されているのが特徴です。
上下巻合わせて1,400ページにも及ぶ壮大な物語でありながら、読者を引き込む緻密なストーリーが多くの人を魅了しました。
また世間やマスメディアを巻き込む、「劇場型犯罪」をテーマにしており、その斬新な切り口は当時大きな話題を呼んでいます。

小説の人気を受けて2002年に映画化されたのを皮切りに、テレビドラマや海外でのリメイクも行われました。
以上のように、様々なメディアで展開されている点も、本作が持つ影響力の大きさを物語っています。
小説版のあらすじ【ネタバレなし】

物語は東京の公園で若い女性の右腕と、ハンドバッグが見つかるという、衝撃的な場面から始まります。この発見が、やがて日本中を震撼させる大事件の幕開けとなるのです。
犯人によるメディアへの接触
事件が大きく動くきっかけは、犯人を名乗る人物からの接触でした。
ハンドバッグの持ち主は、3ヶ月前から行方不明だった古川鞠子さんと判明します。その直後、テレビ局へ「腕は鞠子のものではない」と犯人から電話が入るのでした。
さらに犯人は、鞠子さんの祖父である有馬義男さんにも直接連絡を取り、挑発を繰り返すなど大胆な行動に出ます。
その後、鞠子さん本人の遺体が見つかり、事件は連続女性誘拐殺人事件へと発展していくのでした。
物語は被害者家族や事件の第一発見者、犯人など、様々な人物の視点で描かれます。そのため読者は、多角的に事件の真相へ迫っていくことになります。
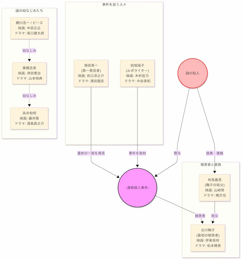
主な登場人物と相関図【キャスト情報も網羅】

※ 相関図の別のバージョンはこちら。
『模倣犯』には数多くの人物が登場しますが、物語を理解する上で特に重要なキャラクターがいます。
人間関係は主に「加害者」「被害者」「事件を追う人々」という3つのグループに分けることが可能です。
ここではそれぞれの主要人物と、映画・ドラマ版で演じたキャストを合わせて紹介します。
加害者グループ
網川浩一(あみかわ こういち) / ピース
一連の事件を裏で操るリーダー的存在です。表向きは爽やかな青年ですが、内面には冷酷な顔を隠し持っています。
- 映画版キャスト:中居正広
- ドラマ版キャスト:坂口健太郎
栗橋浩美(くりはし ひろみ)
ピースの同級生で、事件の実行役を担う人物でした。プライドが高いですが、ピースには服従しています。
- 映画版キャスト:津田寛治
- ドラマ版キャスト:山本裕典
高井和明(たかい かずあき)
ピースと浩美の同級生です。心優しい性格ですが、ふたりに利用されて事件に関わることになります。
- 映画版キャスト:藤井隆
- ドラマ版キャスト:満島真之介
被害者とその家族
有馬義男(ありま よしお)
最初の犠牲者である古川鞠子の祖父で、豆腐店を営む老人です。犯人からの挑発に屈せず、毅然と立ち向かいます。
- 映画版キャスト:山﨑努
- ドラマ版キャスト:橋爪功
高井由美子(たかい ゆみこ)
高井和明の妹です。兄の無実を信じ、事件の真相を明らかにしようとたったひとりで行動を起こします。
- 映画版キャスト:藤田陽子
- ドラマ版キャスト:清水富美加(千眼美子)
事件を追う人々
前畑滋子(まえはた しげこ)
事件の真相を追うルポライターの女性です。取材を通して、被害者家族の苦悩に深く関わっていきます。
- 映画版キャスト:木村佳乃
- ドラマ版キャスト:中谷美紀
塚田真一(つかだ しんいち)
事件の第一発見者となった高校生です。過去のつらい経験から、心に傷を抱えている少年でした。
- 映画版キャスト:田口淳之介
- ドラマ版キャスト:濱田龍臣
結末まで完全あらすじ【ネタバレあり】
※ ここからは物語の核心に触れる結末までのストーリーを解説します。まだ小説を読んでいない方はご注意ください。

第一部|偽りの事件解決
物語の第一部では、犯人グループとされる栗橋浩美と高井和明が自動車事故で死亡し、事件は一応の解決を見せます。
しかしこれは、巧妙に仕組まれた壮大な「劇」の第一幕の終わりに過ぎませんでした。
第二部|犯人たちの真相
第二部では時間が事件前に遡り、すべての真相が犯人側の視点で明かされます。きっかけは栗橋浩美が衝動的に起こした殺人でした。
パニックになった浩美が助けを求めた相手は、学生時代の同級生です。それは類まれな頭脳を持つ真犯人・網川浩一、通称「ピース」でした。
ピースは浩美の罪を隠すため、世間を巻き込む劇場型犯罪を演出しようと持ちかけます。

つまり一連の事件は、浩美の罪を覆い隠すための壮大な舞台装置だったのです。
やがてふたりの行動を怪しんだ、高井和明に真相を知られてしまいます。口封じのため、ピースと浩美は和明にすべての罪を着せて殺害する計画を立てました。
しかし計画実行の直前、和明の涙ながらの説得に浩美の心が激しく揺らぎ、運転を誤って崖から転落してしまいます。これが世間を騒がせた、「犯人死亡による事件解決」の真相でした。
第三部|真犯人との最終対決
そして物語は第三部、本当のクライマックスへと進みます。
浩美と和明の死後、ピースは「友人を失った悲劇の人物」としてメディアに登場し、世間の同情と注目を一身に集めるようになります。
彼は和明の妹・由美子に後見人として近づき、彼女の信頼を得ながら、裏では大衆心理を巧みに操るのでした。
由美子は兄の無実を訴え続けますが、メディアと世論によって心身ともに追い詰められ、悲痛な選択をしてしまいます。
悲劇が生んだ反撃の狼煙(のろし)
この悲劇をきっかけに、ルポライターの前畑滋子はピースこそが真犯人だと確信します。これは証拠の戦いではなく、自己愛の塊である犯人のプライドを打ち砕くための心理戦でした。

滋子はテレビ番組での直接対決に臨み、ピースのもっとも触れられたくない核心を突く一言を放ちます。
独創的な天才犯罪者であることに何よりの誇りを抱いていたピース。彼は予期せぬ一撃に激しく動揺し、全国民が見守る生放送中についに仮面を剥がされることになります。
ピースが作り上げた長くて複雑な「劇場」は、あまりにもあっけない、しかし決定的な終幕へと向かうのでした。
狡猾な犯人を追い詰めた最後の一手とは何だったのか。そして嵐が去った後に残された人々はどのような未来を歩むのか。
衝撃的でありながら、深く心に残るその結末を、ぜひご自身の目で確かめてみてください。
『模倣犯』はどこで読める? 観られる?

『模倣犯』の物語は、原作小説だけでなく、映画やドラマといった様々な形で楽しむことが可能です。ここでは、それぞれの作品をどこで鑑賞できるかを紹介します。
原作小説を読むには
まず、物語の原点である小説は、全国の書店やamazonなどのオンラインストアで手に入ります。
持ち運びやすい新潮文庫版(全5巻)が特に広く流通しています。また電子書籍としても配信されているため、スマートフォンやタブレットですぐに読むこともできます。
さらに、Audibleなどのサービスで「聴く読書」として楽しむ選択肢もあります。

Audibleは30日間の無料体験OK。いつでも解約可能なので費用をかけずに模倣犯の世界に没入が可能です。
2002年公開の映画版を観るには
2002年に公開された映画版については、DVDやBlu-rayが販売、レンタルされています。
配信サービスでは、2025年11月現在、Amazonプライム・ビデオなどの主なVODサービスでは、配信がありません。
2016年放送のテレビドラマ版を観るには
2016年に放送されたテレビドラマ版は、現在DVD-BOXが販売されています。しかし残念ながら、定額制の動画配信サービスでは配信されていないようです。
視聴したい場合は、DVDを購入またはレンタルする必要があります。
2023年配信の台湾リメイク版を観るには
最後に2023年に公開され、話題となった台湾リメイク版ドラマ『模仿犯』は、Netflixで独占配信中です。こちらはNetflixに加入していれば、いつでも全話見放題で楽しめます。
物語の舞台や設定は異なりますが、原作の持つテーマ性を巧みに表現した作品となっています。
『模倣犯』のあらすじから見る作品の深層
※この章では、結末を含む物語の核心的な内容を取り上げます。未読・未試聴の方はご注意ください。

物語の全貌が見えてきたところで、この章ではさらに踏み込んだ考察を行います。具体的には、以下の4つのポイントについて詳しく解説します。
- 【評判も解説】原作と映像作品の徹底比較
- 映画版ラストはひどい?宮部みゆきも激怒!?
- 『模倣犯』が問いかけるテーマと魅力を考察
- 『模倣犯』あらすじ・キャストに関するQ&A
【評判も解説】原作と映像作品の徹底比較
『模倣犯』は原作小説に加え、2002年の映画と2016年のテレビドラマが存在します。しかしこれらは、似て非なる作品といえるかもしれません。
特に原作小説と映画版では物語の結末が大きく異なり、作品の評判もそれぞれでまったく違います。
最大の違いは「物語の結末」
まず、もっとも大きな違いとして挙げられるのが「物語の結末」です。
原作小説では、真犯人であるピースは逮捕されて罪を自供し、法によって裁かれる形で終わりを迎えます。
一方の映画版では、ピースがテレビ局で自爆するという、衝撃的で原作にはないオリジナルのラストが描かれました。
この大胆な改変は、作品のテーマ性を損なったとして多くの原作ファンから厳しい評価を受ける原因となっています。
登場人物の設定変更
他にも、登場人物の設定に細かな違いが見られます。
例えば、映画版では本来殺されることのないルポライター滋子の夫が犠牲になりました。
また原作では、自殺してしまう高井由美子が最後まで生き残るなど、物語の印象を左右する変更点が少なくありません。
それぞれの作品の評判
このような違いから、それぞれの作品の評判は大きく分かれています。
原作小説は現代ミステリーの金字塔として非常に高く評価されています。対照的に映画版は興行収入こそ成功したものの、物語の改変が理由で「原作とは別物」という辛口な意見が多いようです。
一方で2016年のテレビドラマ版は、比較的原作に忠実な作りを心がけており、「映画よりずっと良かった」「丁寧な映像化だった」と好意的な評価を得ています。
どの作品から楽しむか迷った際は、まず原作小説を読むことをおすすめします。その上で、解釈の違いを見比べるために映像作品を鑑賞すると、より深く『模倣犯』の世界を楽しめるでしょう。
映画版ラストはひどい? 宮部みゆきも激怒!?

映画版『模倣犯』のラストシーンは、なぜ「ひどい」とまで言われてしまうのでしょうか。また原作者である宮部みゆきさんが、この結末に激怒したという話は本当なのかを掘り下げて解説します。
原作テーマを覆す結末
映画版のラストが厳しい評価を受ける最大の理由は、原作のテーマ性を根本から覆す結末に変更されている点にあります。

原作がもつ「悪は法によって裁かれる」という重要なメッセージが、大きく損なわれているのです。
原作では犯人ピースの傲慢なプライドが打ち砕かれ、法の下で罪を自供する展開が描かれます。しかし映画版では、テレビの生放送中に自ら爆死するという衝撃的な最期を迎えました。
この結末は、自己顕示欲の塊である犯人が、死をもって自分の物語を完結させてしまうことを意味します。
そのため残された被害者遺族の無念や、社会が求める正義をないがしろにするものだと多くの観客は感じました。
特に、CGで首が飛ぶという過剰な演出は「あまりの突飛さに笑ってしまった」「シリアスな雰囲気が台無し」といった声も上がるほどです。物語の緊張感を著しく損なう結果になったようです。
原作者・宮部みゆきの反応
次に、原作者である宮部みゆきさんの反応についてです。
宮部さん自身が、映画に対して公の場で怒りを表明したという事実はありません。
しかしその胸中を、雄弁に物語るとされる有名なエピソードがあります。それは当時、映画監督と対談した雑誌記事で、宮部さんがほとんど沈黙を貫いていたというものです。
言葉を発しないというこの態度こそが、作品への静かで、しかし最も強い抗議だったのではないかとファンの間では解釈されています。
この見方を裏付けるように、2016年に原作に忠実な形でテレビドラマ化された際には、関係者を通じて「やっときちんと描いてもらえた」という喜びのコメントが伝えられました。
このことから、やはり映画版の結末には納得していなかったというのが、多くのファンの一致した見解となっています。
『模倣犯』が問いかけるテーマと魅力を考察

『模倣犯』の真の魅力は、巧みなミステリーとしての面白さを超え、読者が生きる社会そのものに潜む「悪」とは何かを鋭く問いかける点にあります。
この物語は、私たちに鏡を突きつける作品といえるでしょう。
現代的な悪の象徴「ピース」
まず犯人であるピースの人物像は、現代的な悪の象徴として描かれています。彼の動機は金銭や怨恨といった分かりやすいものではありません。
ただ自らの存在を世間に認めさせたいという、歪んだ自己顕示欲のために、人の命を物語の「道具」として扱います。
人間の尊厳を踏みにじり、犯罪を劇場に見立てて観客(=世間)を熱狂させようとするその姿は、承認欲求が社会問題化する現代において、より一層不気味なリアリティを感じさせます。
社会に潜む「名もなき悪意」
しかし本作が本当に恐ろしいのは、その「劇場」を喝采で盛り上げる共犯者が、私たち自身の中にいるかもしれないと示唆する点です。
事件をセンセーショナルに報道して消費するマスメディア、そして匿名性の陰で無責任な正義感を振りかざす世論。
加害者の妹である高井由美子が、社会からの執拗な糾弾によって心を踏みにじられていく様は、SNSでの誹謗中傷が後を絶たない現代社会の姿と特に重なります。

読者は由美子を追い詰めた「名もなき悪意」に、自らが加担する可能性を突きつけられるのです。
このように、『模倣犯』は単なる犯人当ての物語ではありません。発表から20年以上経った今なお色褪せないのは、時代を先取りしたテーマ性があるからでしょう。
読後に残るのは単純な爽快感ではなく、「自分ならどうするだろうか」というずっしりとした問いです。それこそが本作品がもつ最大の魅力であり、多くの人を惹きつけてやまない理由なのです。
『模倣犯』あらすじ・キャストに関するQ&A

Q1. 結局、真犯人は誰ですか?
一連の事件を裏で計画し、実行した真犯人は、網川浩一(あみかわ こういち)という青年です。
物語の中では「ピース」という通称で呼ばれています。彼は最終的に逮捕され、自らの罪をすべて自供しました。
Q2. 映画やドラマはなぜ「ひどい」と言われることがあるのですか?
厳しい評価を受けているのは、主に2002年に公開された映画版です。
その理由は原作からかけ離れた結末や、登場人物の設定変更が多く、物語のテーマ性が損なわれたと感じた原作ファンが多かったためでした。
一方で2016年のテレビドラマ版は比較的原作に忠実な内容で、ファンからも概ね好意的に受け入れられています。
Q3. ピース役は誰が演じましたか?
真犯人であるピース役は、映像作品ごとに異なる俳優が演じています。
2002年の映画版では中居正広さん、2016年のテレビドラマ版では坂口健太郎さんが演じました。
また2023年に配信された台湾版ドラマでは、ピースに相当する黒幕のニュースキャスター役を、俳優のヤオ・チュンヤオ(姚淳耀)さんが熱演しています。
Q4. 『模倣犯』と『楽園』の関係は?
『楽園』は、同じく宮部みゆきさんによって書かれた小説で、『模倣犯』の9年後を描いた物語です。
『模倣犯』に登場したルポライターの前畑滋子が主人公となり、新たな事件の謎を追います。
直接の続編ではありませんが、滋子が『模倣犯』の事件で負った心の傷を抱えながら、どのように生きているかが描かれるため、スピンオフ作品のような関係性といえるでしょう。
一目でわかる『模倣犯』のあらすじとポイント総括

『模倣犯』は、私たちに社会と自身の内なる「悪」を問いかけます。この記事をきっかけに、ぜひ原作や映像作品でその衝撃的な世界に触れてみてください。
それでは最後にポイントを箇条書きでまとめます。
- 『模倣犯』は宮部みゆき著、累計420万部超の長編ミステリーである
- 世間やメディアを巻き込む「劇場型犯罪」が物語の主要テーマ
- 物語は公園で女性の右腕が発見される衝撃的な事件から始まる
- 真犯人は「ピース」と呼ばれる冷酷で頭脳明晰な青年・網川浩一
- ピースは同級生の栗橋浩美らを駒として利用し、事件を裏で操る
- 被害者の祖父・有馬義男は犯人の挑発に屈せず毅然と立ち向かう
- ルポライターの前畑滋子はジャーナリストとして事件の真相を追う
- 当初の犯人とされた栗橋らの事故死は、ピースが仕組んだ偽りの結末
- ピースはメディアに登場し、専門家として振る舞い世論を操作した
- 原作の結末は、前畑滋子とのテレビ対決を経てピースが逮捕される
- 2002年の映画版は犯人が爆死するなど、原作から結末が大きく変更
- 映画版は興行的に成功したが、原作ファンからの評価は極めて低い
- 2016年のドラマ版は原作に忠実な内容で、ファンからの評価は高い
- 加害者家族へのバッシングなど、現代社会が抱える問題も描いている
- 『楽園』は本作の9年後を描いた、前畑滋子が主人公のスピンオフ作品
最後までご覧いただきありがとうございました。コンテンツライターのヨミトがお届けしました。(プロフィールはこちら)