※【PR】この記事には広告を含む場合があります。
この記事でわかること
✓ 主人公がなぜ復讐を誓うに至ったのか、物語の始まり
✓ 協力者を得て反撃し、悪役が破滅するまでの物語全体の流れ
✓ 物語の鍵を握る、主人公・敵役・協力者といった主要な登場人物の関係性
✓ 復讐劇の果てに各キャラクターが迎える結末と、主人公の最終的な運命
「一度見始めたら止まらない…」そんな中毒性の高い韓国ドラマをお探しですか?
韓国ドラマの醍醐味ともいえる、ドロドロの愛憎と壮絶な復讐劇を存分に味わえるのが、『黄金の仮面~復讐のシンデレラ~』です。
平凡な女性が、財閥家の非情な策略によって幸せの絶頂から奈落の底へ…。大切なものすべてを奪われた彼女が、仮面を被り復讐の化身へと変貌していく姿は、まさに圧巻の一言。
「どんな物語なの?」
「登場人物の関係は?」
「結局、結末はどうなるの?」
この記事では、そんなあなたの疑問にすべてお答えします。
ネタバレなしの基本的なあらすじや見どころはもちろん、各話の詳細から衝撃の最終回までを徹底解説。この記事一本で、『黄金の仮面』のすべてがわかります。

さあ、人間の欲望が渦巻く、壮絶な復讐の世界へご案内します。
※ 本記事の中盤以降は、結末などのネタバレが含まれます。未試聴の方はご注意ください。
- 『黄金の仮面~復讐のシンデレラ~』を全話お得に視聴する方法
- 壮絶な復讐劇の結末が気になるあなたへ。『黄金の仮面』を見る方法はいつかあります。
本作をお得に今すぐ見たい方は、先に視聴方法をチェックできます。
≫ 『黄金の仮面』の視聴方法(配信サービス一覧)へジャンプ
『黄金の仮面~復讐のシンデレラ~』あらすじと見どころ(ネタバレなし)
この章では次の構成にて、ドラマ『黄金の仮面』の基本的な情報や、本作の魅力などを詳しく解説していきます。
- 本作の基本情報
- 主な登場人物・キャスト紹介・相関図
- 簡単なあらすじ(ネタバレなし)
- ココが面白い!本作の見どころ
- 視聴者の感想・評価まとめ
本作の基本情報
「黄金の仮面~復讐のシンデレラ~」は、上流階級の理不尽な仕打ちに立ち向かう壮絶な復讐劇です。
韓国では「マクチャンドラマ」と呼ばれるジャンルにあたり、一度見始めると止まらなくなる中毒性の高い物語が展開されます。

本作は2022年に韓国で放送された連続ドラマであり、韓国放送版では全100話という長編で構成されていました。
日本では74話などに再編集されて放送されることがあり、見ごたえは十分あります。
演出は「優雅な母娘」でも知られるオ・スソン監督が担当し、人間の欲望が渦巻く刺激的なストーリーを得意としています。
視聴前のポイント
物語の性質上、日常では考えられないような衝撃的な事件が次々と起こるのが大きな特徴です。
ただ話数が非常に長いため、視聴を始めるにはある程度まとまった時間が必要になる点は注意が必要です。

また展開がドラマチックである分、人によっては現実離れしていると感じるかもしれません。
このような理由から、ジェットコースターのような刺激的な物語が好きな方や、骨太な長編ドラマをじっくり楽しみたい方には、まさにオススメできる一作となっています。
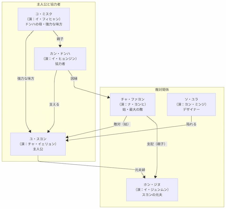
主な登場人物・キャスト紹介・相関図

「黄金の仮面」の物語を面白くしているのは、何といっても強烈な個性を持つ登場人物たちです。
善人と悪人がはっきりと描かれており、視聴者が感情移入したり、時には怒りを感じたりと、心を揺さぶられるように作られています。
ドラマの魅力は奈落の底に突き落とされる主人公、彼女を支える協力者、そして彼女の人生を狂わせる悪役という、明確な人間関係から生まれます。
それぞれの思惑がぶつかり合うことで、物語は予測不能な方向へと進んでいくのです。
物語を彩る主要キャラクターと相関図

ここでは物語を動かす主な人物を何人か紹介します。
■ユ・スヨン(演:チャ・イェリョン)
平凡な家庭から財閥家へ嫁いだ心優しい主人公。しかし仕組まれたスキャンダルによってすべてを奪われ、復讐の道を歩むことになります。
■カン・ドンハ(演:イ・ヒョンジン)
主人公を陰日向に支える投資会社の本部長。彼自身もまた、過去の因縁から財閥家への復讐を胸に秘めています。
■チャ・ファヨン(演:ナ・ヨンヒ)
主人公の姑にして最大の敵であるSAグループ会長。目的のためなら非情な手段も厭わない「鉄の女王」で、その徹底した悪女ぶりは圧巻です。
■コ・ミスク(演:イ・フィヒャン)
ドンハの母であり、主人公の強力な味方となる人物。表向きは飲食店の社長ですが、裏の顔も持ち合わせています。その豪快で痛快なキャラクターは、重苦しい物語の中で爽快感を与えてくれます。
■ホン・ジヌ(演:イ・ジュンムン)
主人公の元夫。本来は優しい青年ですが、母親の言いなりになってしまう弱さを持っています。
■ソ・ユラ(演:ヨン・ミンジ)
主人公を陥れ、その座を奪おうとするデザイナー。彼女の嘘と野心が、さらなる波乱を呼び起こします。
もちろん、ここで紹介した以外にも多くの人物が登場します。彼らが織りなす複雑な人間模様が、このドラマの大きな見どころのひとつといえるでしょう。
簡単なあらすじ(ネタバレなし)

このドラマは幸せの絶頂にいたひとりの女性が、巨大な権力によってすべてを奪われ、そこから立ち上がる壮絶な復讐の物語です。

まさに「現代版シンデレラ」が、大切なものを取り戻すために戦う姿が描かれています。
主人公のユ・スヨンは、ごく普通の家庭に育ちながらも、大企業SAグループの御曹司と恋愛結婚します。
誰もが羨む幸せを手に入れたかに見えましたが、彼女を待ち受けていたのは、強烈な選民意識を持つ冷酷な姑チャ・ファヨンでした。
幸せなシンデレラに訪れる悲劇
姑の策略は日に日にエスカレートします。ついにはスヨンに不倫という濡れ衣を着せ、彼女から夫と最愛の息子を奪い、家から追い出してしまうのです。
さらに追い打ちをかけるような悲劇にも見舞われ、絶望の淵に立たされたスヨン。しかし彼女は、この理不尽な仕打ちに屈することなく、自らの人生を蹂躙した者たちへの復讐を固く誓います。
たったひとりで巨大な権力にどう立ち向かっていくのか。そして復讐の先には、何が待っているのでしょうか。
スヨンの波乱に満ちた運命の行方は、ぜひご自身の目で見届けてください。
ココが面白い!本作の見どころ

「黄金の仮面」が多くの視聴者を夢中にさせる理由は、主に3つの見どころに集約されます。
- ジェットコースターのような物語展開
- 強烈な個性を持つ登場人物
- 実力派俳優たちの熱演
このドラマは視聴者の感情を、激しく揺さぶるように巧みに作られています。
息つく暇もないスピーディーな展開で続きが気になり、善と悪のキャラクターたちの対決に思わず引き込まれてしまう魅力があります。
① 予測不能なジェットコースターストーリー
1つ目は予測不能なストーリーです。
これでもかというほど主人公を不幸が襲いますが、彼女がそこから知恵と勇気で反撃していく様は見ていて爽快感があります。
ありえないと思いつつも、次が気になってしまう展開は本作ならではの魅力でしょう。
② 強烈なキャラクターたちの対決
2つ目は対照的なキャラクターの存在です。
特に、視聴者から「最強の悪役」と評される姑チャ・ファヨンの徹底した悪女ぶりは、腹が立ちながらも見逃せません。
一方で、主人公を助けるコ・ミスクという豪快で頼もしい味方が登場し、彼女が活躍する場面ではスカッとした気分を味わえます。
③ 実力派俳優たちの演技合戦
そして3つ目は俳優陣の魂のこもった演技です。
悲しみや怒り、憎しみといった複雑な感情を見事に表現しており、非現実的な物語にリアリティと深みを与えています。
これらの見どころが絶妙に絡み合うことで、本作は単なる復讐劇に終わらない、見ごたえのあるエンターテインメント作品に仕上がっています。
視聴者の感想・評価まとめ

「黄金の仮面」は、視聴者から「一度見始めたら止まらない」と評されることが多い、非常に中毒性の高いドラマです。
ただその一方で物語の長さや展開について、様々な声が聞かれる作品でもあります。

多くの人が夢中になる理由は予測不能なストーリーと、善悪がはっきりした魅力的なキャラクターにあります。
しかし全100話(日本編集版でも多数)という長編であることや、非現実的とも思える展開の連続に、好みが分かれるのも事実でしょう。
好意的な感想
実際に寄せられた感想をいくつか見てみましょう。
韓国ドラマ 黄金の仮面 復讐のシンデレラ
— さくら♡ (@milktea_manatan) February 19, 2025
めちゃくちゃ面白いけどしつこい笑笑
見たらしつこさがわかるはず、、、やっと40話いった、、、見てるのが辛すぎる
面白いんだけど
肯定的な意見としては、次のような声が多く見られました。
「毎回の展開が気になり、見るのが生活の一部になった」
「悪役のやりすぎ感が逆に面白い」
「主人公の復讐が始まると爽快だった」
またチャ・ファヨンやコ・ミスクといった、登場人物を演じる俳優陣の演技力を称賛する感想も目立ちます。
一方でこんな指摘も
一方で、「復讐が始まるまでが長く感じた」「話数が多くて途中で挫折しそうになった」という意見もあります。
黄金の仮面~復讐のシンデレラ~
— enbun (@jiroru3) August 24, 2024
韓流ドラマは寝落ちる前に見てるけど
毎日夜更かしになるほど見てしまう😱
全然終わりが見えない😭
やっっっと25話…全50話…
折り返し😭
韓流ドラマおもろいけど長いって😭
結末知りたくて
たまにネタバレ調べちゃうもんね😇#韓流ドラマ#黄金の仮面
その他、少数ながら「撮影セットが少しチープに見える」「ドアを閉める音が大きくて笑ってしまった」といった、制作面に関するユニークな指摘もありました。
このように本作は、典型的な「マクチャンドラマ」の特徴を色濃く持っています。
物語にリアリティを求める方には向かないかもしれませんが、ジェットコースターのような刺激的なドラマが好きなら、きっと夢中になれる一作といえるでしょう。
- ネタバレを読む前に! 衝撃の展開を映像で体験しませんか?
- この先のネタバレを読むと、初見の驚きや感動は失われてしまいます。『黄金の仮面』の真の面白さは、実力派キャストの鬼気迫る演技と、息もつかせぬスピーディーな展開にあります。
この壮大な復讐劇がもたらすカタルシスを、まずは映像で存分に味わってみてください。
≫ 『黄金の仮面』の視聴方法(配信サービス一覧)へジャンプ
『黄金の仮面~復讐のシンデレラ~』あらすじ徹底解説(ネタバレあり)
【BS日テレ】明日から、平日16時 海外ドラマ枠で韓国ドラマ「黄金の仮面~復讐のシンデレラ~」が日本無料初放送 https://t.co/wD4ihhtxBt @PRTIMES_JPより pic.twitter.com/4wZBe5KHJa
— PR TIMESエンタメ (@PRTIMES_ETM) August 24, 2023
この章では以下の内容について解説します
物語の核心に迫る重大なネタバレを取り上げます。まだ結末を知りたくない方は、必ず前のセクションまでで読むのをおやめください。
物語の始まりから衝撃のラストまで、すべてのあらすじを詳しく知りたい方だけ、この先へお進みください。
- 各話の詳細あらすじ(全話ネタバレ)
- 最終回(結末)を徹底解説(超ネタバレ)
- 本作はどこで見られる?
- よくある質問(Q&A)
各話の詳細あらすじ(全話ネタバレ)
この項目では、ドラマ「黄金の仮面~復讐のシンデレラ~」の物語の始まりから結末まで、すべての内容に触れています。
まだドラマをご覧になっていない方は、この先を読む際には十分にご注意ください。
本作の物語は、ひとりの女性が「現代版シンデレラ」ともてはやされた幸せの絶頂から突き落とされるところから始まります。
そして復讐の化身となって自らの人生を狂わせた人々に、鉄槌を下すまでを描く、壮大な一代記です。
物語は大きく3つの流れで進んでいきます。「序盤:転落と絶望」「中盤:反撃の始まり」「終盤:復讐の結末」です。
主人公ユ・スヨンが数々の悲劇を乗り越え、いかにして復讐を遂げていくのか、その軌跡を追ってみましょう。
序盤|転落と絶望
物語の序盤、主人公スヨンは財閥家に嫁ぎますが、姑チャ・ファヨンからは家政婦同然の扱いを受け、執拗ないじめに耐える日々を送ります。
そしてファヨンが仕組んだ、不倫スキャンダルによって一方的に家を追い出され、

父はSAグループの社屋で謎の死を遂げ、自身も流産するという悲劇の連鎖がスヨンを襲いました。
中盤|協力者との出会いと反撃
中盤に入ると、絶望の淵から立ち上がったスヨンは、同じくファヨンに恨みを持つ投資家カン・ドンハとその母コ・ミスクと出会い、協力して反撃を開始します。
スヨンは、自分を陥れたデザイナー、ソ・ユラの経歴詐称や妊娠偽装といった嘘を暴きます。
さらに、ファヨンが隠していた不正の証拠である「二重帳簿」の行方を追い、父の死の真相にも少しずつ迫っていくのです。
終盤|復讐のクライマックス
そして終盤、スヨンたちの反撃は激しさを増し、長年仕えてきた執事にも裏切られたファヨンは、ついに会長の座を解任されます。
しかしファヨンの娘ジナがドンハに異常な執着を見せるなど、予期せぬ妨害も入りました。
クライマックスでは、逆上したユラがファヨンを殺害しようとします。しかしそれを庇ったファヨンの息子ジヌが、命を落とすという最大の悲劇が起こるのです。
この出来事によってファヨンは完全に崩壊し、自らの罪をすべて告白して裁きを受けることになりました。
長きにわたる復讐は、悪しき者たちが破滅するという形で幕を閉じます。しかしその過程では取り返しのつかない犠牲も生まれました。復讐の果てに主人公たちが何を見つけ、どのような未来を選んだのかが、この物語の最後のテーマとなっています。
最終回(結末)を徹底解説(超ネタバレ)

この項目は、物語の結末そのものを解説しています。まだ最終回をご覧になっいない方、結末を知りたくない方は、必ずこの先を読み飛ばしてください。
長きにわたる復讐劇の終焉は、悪事を重ねた者たちの完全な破滅で締めくくられました。
そして多くの苦難を乗り越えた主人公たちは、ささやかな幸福を手にします。しかしそこに至るまでには、取り返しのつかない大きな犠牲が伴いました。

物語の結末では、それぞれの登場人物が自らの行いの結果と向き合うことになります。
悪には罰が、そして善には救いが訪れるという形で、複雑に絡み合った因縁にひとつの決着がつけられるのです。
各登場人物が迎える運命
主要な登場人物たちが迎えた結末は以下のとおりです。
すべての悪事の根源であったチャ・ファヨン。彼女は自らを庇って息子のジヌを亡くすという、何よりも残酷な罰を受けることになりました。
この衝撃でファヨンはついに自身の過ちを悟り、ネットの生配信で罪を自白して自首します。
スヨンを陥れたソ・ユラは、ファヨンを車で轢こうとした結果、誤ってジヌを殺害してしまいます。憎しみに駆られた彼女の暴走は、さらなる悲劇を生んで破滅しました。
そして主人公スヨンと、彼女を支え続けたカン・ドンハはすべてが終わった後、結ばれます。ドンハからのプロポーズをスヨンが笑顔で受け入れ、ふたりはようやく穏やかな幸せを手にしました。
復讐の果てに見えるもの
このように、「黄金の仮面」の結末は、勧善懲悪の形をとりながらも、復讐という行為の虚しさと、失われた命の重さを突き付けます。
それでもなお、残された人々が過去を乗り越え、未来へ向かって歩み出す姿を描いています。これが本作の深みのある終わり方といえるでしょう。
【最新版】『黄金の仮面~復讐のシンデレラ~』はどこで見れる?配信中サブスク・無料体験・レンタル一覧

韓国ドラマ「黄金の仮面~復讐のシンデレラ~」は、2025年10月現在、複数の動画配信サービス(VOD)で視聴することが可能です。
またDVDでのレンタルも行われており、ご自身の環境に合わせて視聴方法を選べます。
視聴方法には、月額料金で好きなだけ作品を楽しめる「見放題サービス」と、1話ごとや巻ごとに料金を支払う「レンタルサービス」の主に2種類があります。
ご自身の視聴ペースや、予算に合わせて最適なプランを選択できるのが魅力です。
見放題サービス
見放題で楽しみたい場合、Hulu、U-NEXT、FODプレミアムといったサービスで配信されています。これらのサービスに加入していれば、追加料金なしで全話を一気に視聴できます。

月額料金でもっとも安いのは月額1,026円(税込)のHuluです。
解約もいつでもできます。初月の期間中で全話を一気見すれば、料金をグーンと押さえられます。
月額1,026円で見放題!いつでも解約OK
レンタルサービス
一方で、見たい分だけを視聴したい場合は、Amazon Prime Videoでのレンタルや、30日間無料のTSUTAYA DISCASなどのレンタルショップでDVDを借りる方法があります。
ただし、このような配信情報は変更される可能性があります。そのため、視聴を始める前には、各サービスの公式サイトで最新の配信状況を一度ご確認いただくことをオススメします。
ご自身のライフスタイルに合った方法で、ぜひ本作をお楽しみください。
よくある質問(Q&A)

ここでは「黄金の仮面~復讐のシンデレラ~」に関して、多くの方が疑問に思う点をQ&A形式でまとめました。原作の有無、話数、音楽など、視聴前や視聴中に気になるポイントを解説します。
Q1 原作の漫画はありますか?
A1. 「黄金の仮面~復讐のシンデレラ~」に、原作となる漫画や小説はありません。
このドラマは脚本家キム・ミンジュ氏によって生み出された、完全なオリジナル脚本作品です。そのため物語の展開や結末は、このドラマでしか楽しむことができません。
近年はウェブ漫画などを原作としたドラマも多いですが、本作は脚本の力で多くの視聴者を引きつけた作品といえるでしょう。
Q2.主題歌・OSTについて知りたいです
A2. 本作のオリジナル・サウンドトラック(OST)は、ドラマチックな物語をさらに盛り上げる名曲ぞろいです。
メインテーマ曲として知られているのが、韓国の人気トロット歌手ホン・ジニョンさんが歌う「당당하게 (堂々と)」です。

主人公ユ・スヨンの、困難に屈せず堂々と立ち向かう強い意志を表現した、パワフルな歌声が印象的です。
その他にも、主人公たちの切ない恋心を歌ったバラード曲など、様々なアーティストが参加しています。
例えば、カン・ドンハのテーマ曲であるRUNYの「이렇게 지금 (このように今)」は、ふたりのロマンスシーンを優しく彩ります。
これらの音楽が各場面で効果的に使われることで、視聴者の感動をより一層深めています。
Q3 全部で何話までありますか?
A3. このドラマの話数は、視聴する国や媒体によって異なるため、少し注意が必要です。
前述のとおり、韓国で最初に放送されたオリジナル版は、全100話で構成されていました。
これは、韓国のデイリードドラマ(毎日放送されるドラマ)に多い、1話あたりの放送時間が短い形式のためです。
一方で日本で放送されたり、動画配信サービスで提供されたりする際には、1話あたりの時間を長くして再編集されることがほとんどです。
そのため、日本では全74話や全50話といったバージョンで公開されている場合があります。
このような理由から、視聴した人によって「50話だった」「100話は長かった」など、話数の認識が違うことがありますが、どれも同じ物語を指しています。
ご覧になるプラットフォームで、全何話のバージョンが提供されているかを確認するのが確実です。
「黄金の仮面~復讐のシンデレラ~」あらすじとポイントまとめ

強烈なキャラクターたちが織りなす、ジェットコースターのような復讐劇『黄金の仮面』。
刺激的な物語と、どん底からの逆転劇がもたらす爽快なカタルシスを求めるなら、観て損はない一作といえるでしょう。ぜひこの記事をガイドに、その魅力に触れてみてください。
それでは最後にポイントを箇条書きでまとめます
- 2022年に韓国で放送された、全100話(韓国版)の長編愛憎劇である
- 平凡な女性が財閥家によって全てを奪われ、壮絶な復讐を遂げる物語だ
- ジェットコースターのような展開が特徴の「マクチャンドラマ」に分類される
- 主人公ユ・スヨンは、悲劇を乗り越え復讐の化身へと変貌していく
- 最大の敵は、目的のためなら手段を選ばない冷酷非道な姑チャ・ファヨン
- 主人公の強力な支援者として、痛快なキャラクターのコ・ミスクが登場する
- 物語は、序盤の転落、中盤の反撃、終盤の結末という三部構成で進む
- 主人公は協力者たちと共に、敵の不正や過去の悪事を次々と暴き追い詰める
- 最終的に姑ファヨンは、自らの行いが招いた悲劇により破滅を迎える
- 復讐を終えた主人公は、彼女を支え続けた男性と新たな幸せを手にする
- 視聴者からは中毒性の高さを評価する声が多いが、話の長さを指摘する意見もある
- 脚本家によるオリジナルストーリーであり、原作となる漫画や小説は存在しない
- 複数の動画配信サービスやDVDレンタルで視聴が可能である
この記事が、あなたの作品理解を深める一助となれば幸いです。
「黄金の仮面~復讐のシンデレラ~」はどこで見られる?
壮絶な復讐劇の結末を知り、実際の俳優陣の熱演をご自身の目で確かめたくなった方も多いのではないでしょうか。本作を視聴できる配信サービスやレンタル方法を、こちらで再確認できます。
≫ 『黄金の仮面』の視聴方法(配信サービス一覧)をもう一度チェックする
最後までお読みいただき、ありがとうございました。
執筆者はコンテンツライターのヨミトでした。【運営者プロフィールはこちら】